福鼎入选国家级水产健康养殖和生态养殖示范区!
2023-11-22 16:46:09
中华人民共和国农业农村部官网
日前
2023年国家级
水产健康养殖和生态养殖
示范区名单公示
福鼎入选!


国家级水产健康养殖和生态养殖示范区
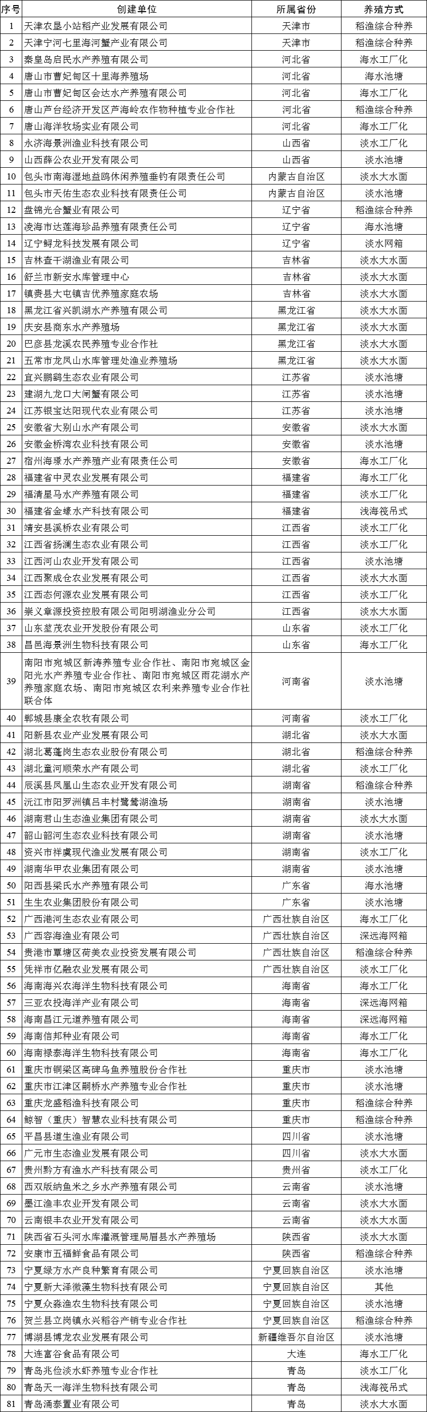
公示名单(2023年)
以县级人民政府为主体

以生产经营单位为主体

日前
2023年国家级
水产健康养殖和生态养殖
示范区名单公示
福鼎入选!


国家级水产健康养殖和生态养殖示范区
公示名单(2023年)
以县级人民政府为主体

以生产经营单位为主体
